Zum Inhalt springen
  • Unternehmen
  • International
20. März 2018

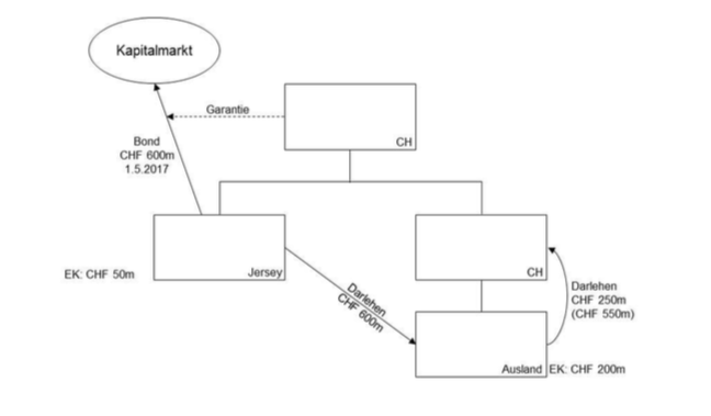
Verrechnungssteuer und internationale Konzernfinanzierung – aktuelle Praxis

Workshop anlässlich des ISIS)-Seminars vom 20. März 2017 mit dem Titel «Aktuelle Probleme des Verrechnungssteuerrechts»